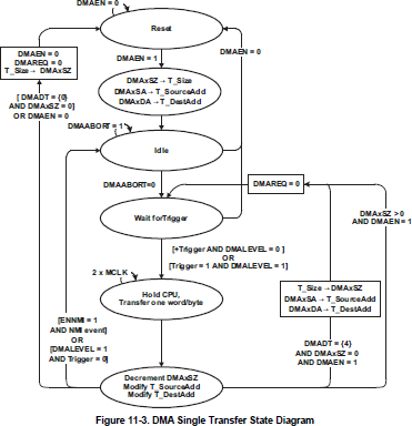
In single transfer mode, each byte/word transfer requires a separate trigger. The single transfer state diagram is shown in Figure 11-3.
The DMAxSZ register is used to define the number of transfers to be made. The DMADSTINCR and DMASRCINCR bits select if the destination address and the source address are incremented or decremented after each transfer. If DMAxSZ = 0, no transfers occur.
The DMAxSA, DMAxDA, and DMAxSZ registers are copied into temporary registers. The temporary values of DMAxSA and DMAxDA are incremented or decremented after each transfer. The DMAxSZ register is decremented after each transfer. When the DMAxSZ register decrements to zero, it is reloaded from its temporary register and the corresponding DMAIFG flag is set. When DMADT = {0}, the DMAEN bit is cleared automatically when DMAxSZ decrements to zero and must be set again for another transfer to occur.
In repeated single transfer mode, the DMA controller remains enabled with DMAEN = 1, and a transfer occurs every time a trigger occurs.
